
Embark on a journey through the intricacies of a pivotal electronic component, delving into its technical intricacies and functionalities. Within the realm of integrated circuits lies a crucial module, a cornerstone in digital systems, awaiting exploration. Unravel the mysteries concealed within its architecture, uncovering its capabilities that drive modern technological marvels.
Embark on a journey through the intricacies of a pivotal electronic component, delving into its technical intricacies and functionalities. Within the realm of integrated circuits lies a crucial module, a cornerstone in digital systems, awaiting exploration. Unravel the mysteries concealed within its architecture, uncovering its capabilities that drive modern technological marvels.
The Essentials of 74×163 Documentation

In the realm of electronic components, comprehensive documentation serves as the cornerstone for understanding functionality and integration of specific devices. When delving into the intricacies of a particular integrated circuit, a thorough grasp of its specifications and operational characteristics is indispensable.
Introduction to Functional Descriptions:
Embedded within the technical documentation of integrated circuits are detailed functional descriptions, elucidating the fundamental operations and behaviors of the component. These descriptions offer a roadmap, guiding engineers and enthusiasts alike through the labyrinth of circuitry and logic.
Exploring Pin Configurations:
Another pivotal aspect of such documentation lies in the depiction of pin configurations. These visual aids delineate the physical layout of the component, facilitating seamless integration into circuit designs while fostering clarity regarding input and output connections.
Understanding Electrical Characteristics:
Beyond mere pin assignments, an understanding of the electrical characteristics outlined in the documentation is paramount. These specifications furnish invaluable insights into voltage tolerances, current requirements, and timing parameters, thereby enabling precise circuit design and optimization.
Unveiling Timing Diagrams:
Furthermore, the documentation often incorporates timing diagrams, offering a graphical representation of signal propagation and temporal relationships within the circuit. Such diagrams serve as indispensable tools for comprehending the dynamic interplay of signals and informing design decisions.
Conclusion:
In essence, delving into the documentation of integrated circuits such as the 74×163 entails embarking on a journey of comprehension and exploration. By deciphering functional descriptions, unraveling pin configurations, scrutinizing electrical characteristics, and interpreting timing diagrams, one can unlock the full potential of these electronic marvels.
Understanding Key Specifications

In delving into the intricacies of electronic component documentation, grasping the fundamental specifications forms the bedrock of comprehension. These pivotal indicators serve as the compass for engineers and enthusiasts navigating the realm of integrated circuits. Diving into the essence of these metrics unveils the blueprint of functionality and performance, enabling informed decision-making and effective utilization.
Functional Parameters:
At the core of deciphering component specifications lies a spectrum of functional parameters, delineating the operational characteristics of the integrated circuit. These encompass a breadth of attributes ranging from input/output configurations to clocking mechanisms. Understanding the intricacies of these parameters is paramount in discerning the behavior and integration potential within diverse circuit designs.
Performance Metrics:
Embedded within the labyrinth of specifications are performance metrics that illuminate the prowess of the component under various operating conditions. From propagation delays to clock frequencies, these metrics paint a vivid picture of the circuit’s speed, responsiveness, and efficiency. Mastery over these metrics empowers engineers to optimize circuit performance and mitigate potential bottlenecks.
Electrical Characteristics:
Beyond functionality and performance, delving into the realm of electrical characteristics unveils the nuances of voltage tolerances, power dissipation, and signal integrity. These parameters serve as the cornerstone for ensuring compatibility, reliability, and robustness within the broader circuit topology. A comprehensive grasp of these characteristics fosters the design of resilient and interoperable electronic systems.
Environmental Considerations:
In the pursuit of holistic comprehension, accounting for environmental considerations becomes imperative. Temperature ranges, moisture sensitivity, and electromagnetic susceptibility encapsulate the ecosystem within which the component operates. Navigating these parameters equips designers with the foresight to anticipate and address potential challenges, ensuring the longevity and stability of the integrated circuit.
Conclusion:
Embracing the labyrinth of specifications inherent to integrated circuits engenders a profound understanding of their essence and capabilities. Through unraveling the fabric of functional parameters, performance metrics, electrical characteristics, and environmental considerations, one embarks on a journey of enlightenment and mastery. Armed with this knowledge, engineers harness the full potential of integrated circuits, transcending mere components to architect transformative innovations.
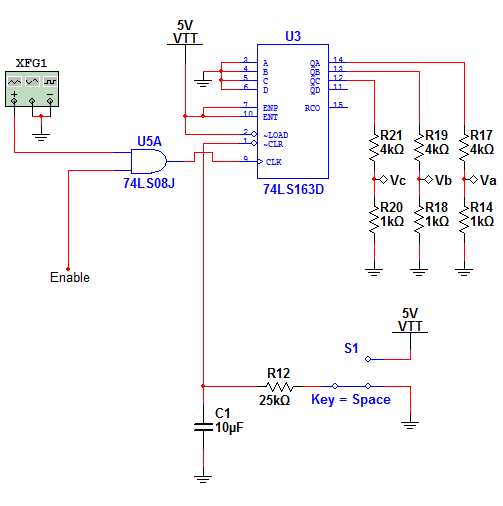
Pin Configuration and Functionality
In this section, we explore the intricate interplay of connections and functionalities inherent to the integrated circuit under discussion. It elucidates the arrangement of pins and their respective roles in the circuit’s operation, delving into the nuanced functionalities they facilitate.
Pin Configuration
The pin configuration delineates the spatial arrangement of connectors on the integrated circuit, crucial for establishing external connections. Each pin serves a distinct purpose, contributing to the overall functionality of the circuit. Understanding the pin layout is fundamental for proper integration into larger electronic systems.
Functional Overview
The functionality of the integrated circuit manifests through the orchestrated interplay of its constituent pins. These pins enable various operations, such as data input, clock synchronization, and output control. A comprehensive comprehension of their roles is imperative for harnessing the full potential of the circuit within diverse applications.
- Data Input Pins: These pins facilitate the ingress of data into the circuit, serving as conduits for external information.
- Clock Synchronization Pins: Essential for coordinating timing operations within the circuit, ensuring synchronized execution of tasks.
- Output Control Pins: Responsible for regulating the flow of processed data out of the circuit, exerting control over external devices.
By discerning the intricacies of pin configuration and functionality, engineers can adeptly integrate the integrated circuit into their designs, optimizing performance and functionality.
Exploring the Versatile Applications of Integrated Circuit Documentation

In this section, we delve into the myriad of practical implementations offered by the comprehensive specifications provided within integrated circuit literature. Through careful examination and creative adaptation, engineers and enthusiasts alike can uncover a wealth of possibilities embedded within these technical resources.
Maximizing Functionality

One of the key aspects of utilizing integrated circuit documentation is the ability to unlock the full potential of a component’s capabilities. By deciphering the intricate details and functional descriptions, individuals can harness the inherent versatility of the circuitry to suit diverse applications. This process involves a thorough understanding of the operational principles and the adept manipulation of various parameters to achieve desired outcomes.
Optimizing Performance
Moreover, integrated circuit datasheets offer invaluable insights into performance optimization strategies. Through meticulous analysis of electrical characteristics and timing diagrams, engineers can fine-tune circuit configurations to enhance efficiency, reliability, and overall performance. Whether it’s minimizing propagation delays, maximizing clock frequencies, or optimizing power consumption, the datasheet serves as a roadmap for achieving optimal functionality tailored to specific requirements.
Usage in Digital Counters
In the realm of digital counters, the integration of advanced components plays a pivotal role in enhancing functionality and efficiency. Exploring the utilization of a particular component, known for its intricate design and diverse applications, unveils a myriad of possibilities within digital counter systems.
Functionality Overview
Within digital counters, the incorporation of this component serves as a fundamental building block, facilitating precise counting operations and seamless integration within complex circuits. Its versatile nature enables seamless interaction with various input signals, contributing to the accurate monitoring and manipulation of digital signals.
Application in Counter Circuits

When integrated into counter circuits, this component orchestrates the orderly progression of count sequences, ensuring reliable and efficient operation. Its role extends beyond mere counting, encompassing tasks such as state control and data manipulation, thereby enhancing the overall performance and versatility of digital counter systems.
| Aspect | Functionality | Application |
|---|---|---|
| Counting Precision | Ensures accurate counting operations | Facilitates precise measurement and monitoring tasks |
| Sequence Control | Coordinates sequential count progression | Enables orderly execution of count sequences |
| Data Manipulation | Facilitates manipulation of counted data | Allows for data processing and analysis |