
In the realm of digital electronics, there exists a circuit that possesses unmatched versatility and serves as the backbone for a vast range of applications. Its immense capabilities and flexibility make it an indispensable component in numerous electronic systems. Today, we explore in detail the intricate design and operation of the 74×138, a powerful decoder-demultiplexer circuit.
The fundamental concept behind this circuit revolves around decoding and demultiplexing signals, allowing for efficient control and distribution of information. By understanding the intricate interplay of the numerous components and the role they play in the overall functionality, we gain insight into the immense potential this circuit holds.
One of the key features of the 74×138 decoder is its ability to convert a single input into multiple, unique outputs. This ability to select a specific output based on the input signal enables seamless integration of various devices within complex electronic systems. Through a carefully designed logic network, the circuit is able to anticipate and respond to incoming signals, effectively routing them to the appropriate destination.
Understanding the 74×138 Decoder: A Comprehensive Guide

In this comprehensive guide, we will take a deep dive into the functionality and applications of the 74×138 decoder. Designed to decode binary information into multiple output lines, this versatile integrated circuit offers a wide range of possibilities in digital electronics.
First, let’s explore the fundamental principles behind the 74×138 decoder. Acting as a combinational logic circuit, it takes inputs in the form of binary signals and generates output signals based on a specific decoding pattern. By understanding how this decoding process works, we can unlock the full potential of this powerful component.
Next, we will delve into the various applications of the 74×138 decoder. From multiplexing to memory addressing and demultiplexing, this decoder plays a crucial role in many digital systems. By examining real-world examples and case studies, we can gain a deeper understanding of how to effectively utilize this component in our own projects.
- We will discuss the importance of proper setup and configuration of the 74×138 decoder, including power supply requirements, signal input specifications, and output connection options.
- We will explore common troubleshooting techniques and tips for resolving issues that may arise when working with the 74×138 decoder.
- We will provide a step-by-step guide on how to design and implement a circuit using the 74×138 decoder, including schematic diagrams and example code snippets.
- We will also touch upon the limitations and potential challenges of using the 74×138 decoder, helping readers make informed decisions when selecting this component for their projects.
In conclusion, this comprehensive guide aims to equip readers with a solid understanding of the 74×138 decoder and its various applications. By exploring its functionality, applications, setup, and troubleshooting techniques, we can confidently incorporate this versatile component into our digital electronics projects.
Key Features and Specifications of the 74×138 Decoder

The 74×138 decoder offers a wide range of features and specifications that make it a versatile and essential component in electronic systems. Designed to decode binary information and select specific outputs based on the input, this decoder provides efficient and reliable operation in a variety of applications.
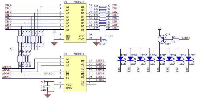
One of the key features of the 74×138 decoder is its ability to decode three binary inputs into eight outputs. This allows for the selection of a specific output based on the combination of inputs, making it ideal for applications where multiple options need to be addressed.
In addition, the 74×138 decoder offers a low power consumption, ensuring efficient operation and minimizing power usage in electronic systems. This makes it suitable for battery-powered devices or systems where power efficiency is a priority.
Furthermore, the decoder is designed to operate within a wide voltage range, providing flexibility in its application. With its ability to handle voltages ranging from 2V to 6V, the 74×138 decoder can be used in various electronic systems without the need for additional voltage conversion circuits.
Another notable specification of the 74×138 decoder is its fast propagation delay. With a typical delay time of X nanoseconds, this decoder ensures quick and accurate decoding, making it suitable for time-sensitive applications where rapid response is required.
Moreover, the 74×138 decoder offers a compact and space-saving design, making it easy to integrate into circuit boards and electronic systems with limited space. Its small form factor allows for efficient use of available space, contributing to overall system design optimization.
In summary, the 74×138 decoder combines a range of key features and specifications, including three binary inputs, eight outputs, low power consumption, wide voltage range, fast propagation delay, and compact design. With these features, this decoder provides reliable and efficient decoding capabilities, making it an essential component in electronic systems.
Applications and Benefits of the 74×138 Decoder in Real-world Circuits

Exploring the Versatility and Value of the 74×138 Decoder in Practical Electronic Systems
Introduction

The 74×138 decoder, a key component in modern electronic circuits, plays a vital role in decoding and selecting specific signals. It offers various applications and benefits that are crucial in real-world circuits, enabling a range of functionalities and enhancing overall system performance and efficiency. This article aims to delve into these applications and benefits, shedding light on the versatility and value the 74×138 decoder brings to electronic systems.
Signal Decoding and Selection

One prominent application of the 74×138 decoder is signal decoding and selection. Acting as a digital demultiplexer, it takes input signals and directs them to specific outputs based on the input configuration. This capability allows the decoder to efficiently distribute and control signals in a circuit, enabling multiple devices or components to communicate effectively. By decoding multiple input combinations into individual output lines, the 74×138 decoder facilitates seamless data routing, ensuring accurate transmission and reception within the system.
The signal decoding feature of the 74×138 decoder is further enhanced by its ability to operate with a wide range of input signals, including binary, octal, or hexadecimal encodings. This flexibility makes it compatible with various digital systems and allows smooth integration into diverse applications. Whether in microprocessors, memory modules, or peripheral devices, the decoding functionality provided by the 74×138 decoder is essential for efficient signal management and coordination.
Address Decoding and Memory Expansion

In addition to signal decoding, the 74×138 decoder finds extensive use in address decoding within memory systems. By converting a predetermined input address to a corresponding output line, it enables efficient memory expansion and selection. This feature is particularly valuable in systems that require a large memory capacity, such as microcontrollers or computer systems.
With the 74×138 decoder, designers can easily expand the memory capacity of their systems by adding additional memory modules. By assigning each module a unique address range and using the decoder to select the appropriate memory unit based on the input address, systems can effectively access and store data in a scalable and organized manner. This capability not only improves the overall memory capacity but also facilitates efficient data retrieval and storage, enhancing system performance and capabilities.
Moreover, the 74×138 decoder’s address decoding functionality enables efficient memory mapping, enhancing the overall memory access speed and reducing latency. By efficiently addressing memory locations, the decoder minimizes time wasted on unnecessary memory accesses, leading to improved system responsiveness and data processing speed.
In conclusion, the 74×138 decoder proves to be an invaluable component in real-world circuits, providing a wide range of applications and benefits. Its signal decoding and selection capabilities facilitate efficient data routing, enabling smooth communication between devices. Additionally, its address decoding functionality enhances memory expansion and access, allowing for scalable and organized systems. With its versatility and value, the 74×138 decoder continues to be a vital tool in the design and implementation of modern electronic systems.