
Exploring the essence of technological blueprints harbors a unique charm akin to deciphering the mysteries of an ancient manuscript. Within the realm of modern electronics, delving into the intricacies of component specifications unveils a landscape brimming with innovation and complexity. In the pursuit of understanding the functionality and applications of a certain electronic component, one must navigate through the labyrinth of technical documentation, where every term and symbol holds a key to unlocking its true potential.
Embarking on this journey of comprehension, enthusiasts and professionals alike delve into the realm of electronic datasheets, meticulously crafted documents that serve as the bedrock of knowledge for engineers and hobbyists. These documents, akin to detailed maps of uncharted territories, elucidate the inner workings and capabilities of integrated circuits, offering insights into their behavior and utilization.
Through meticulous scrutiny and insightful analysis, individuals endeavor to extract meaningful insights from these datasheets, deciphering the cryptic language of electrical parameters and functional descriptions. With each revelation, a clearer picture emerges, shedding light on the possibilities and limitations of a particular component, thus empowering innovators to harness its full potential in their designs.
Understanding the 74121n Datasheet

In delving into the intricacies of this document, we embark on a journey to grasp the essence of its contents, deciphering the blueprint that unveils the functionality, capabilities, and operational nuances of the device in question.
Unraveling the intricacies: Within these pages lies a trove of information, meticulously curated to provide insights into the inner workings of the component, offering a roadmap for its utilization and integration within diverse electronic configurations.
Deciphering technical specifications: Amidst the jargon and technical specifications, lies the key to unlocking the potential of the device, with parameters delineating performance metrics, operational parameters, and compatibility constraints, guiding engineers and enthusiasts alike in their endeavors.
Exploring application notes: Beyond the raw data, lies a compendium of application notes, illuminating practical scenarios, offering guidance on optimal utilization, troubleshooting tips, and best practices, facilitating informed decision-making and seamless integration into projects.
Navigating electrical characteristics: Through a meticulous exposition of electrical characteristics, the datasheet elucidates voltage tolerances, current ratings, and signal propagation details, empowering designers to engineer robust solutions while mitigating risks of electrical anomalies.
Interpreting timing diagrams: At the heart of the datasheet are timing diagrams, visually encapsulating the temporal behavior of the device, serving as a visual aid in understanding signal propagation, pulse generation, and synchronization requirements, fostering clarity amidst complexity.
Embracing design considerations: Delving deeper, the datasheet delves into design considerations, addressing factors such as power consumption, thermal management, and layout recommendations, ensuring the seamless integration and optimal performance of the component within diverse applications.
Conclusion: In navigating the labyrinthine corridors of the 74121n datasheet, we embark on a quest for knowledge, armed with insights and understanding, poised to harness the full potential of the component, transcending mere data to unlock innovation and creativity in the realm of electronics.
Key Features and Specifications

In this section, we delve into the notable attributes and technical specifications of the electronic component under discussion. We aim to provide a comprehensive overview of its functionality, performance, and key characteristics without explicitly referencing its specific model or the associated datasheet.
- Performance Metrics: Explore the operational capabilities and efficiency metrics of the component.
- Functionality Overview: Detail the primary functions and operational modes supported by the device.
- Technical Specifications: Present key technical parameters such as voltage requirements, operating temperature range, and input/output characteristics.
- Application Versatility: Discuss the diverse range of applications and industries where the component finds utility.
- Reliability and Durability: Highlight the reliability features and durability aspects crucial for sustained performance.
- Compatibility: Examine compatibility with various systems, protocols, and integration requirements.
- Form Factor and Size: Address the physical dimensions and form factor considerations relevant to installation and deployment.
- Environmental Considerations: Assess environmental factors affecting performance, including humidity, shock resistance, and electromagnetic interference.
This section aims to offer a comprehensive insight into the key attributes and technical specifications of the component, aiding users in evaluating its suitability for their specific application needs.
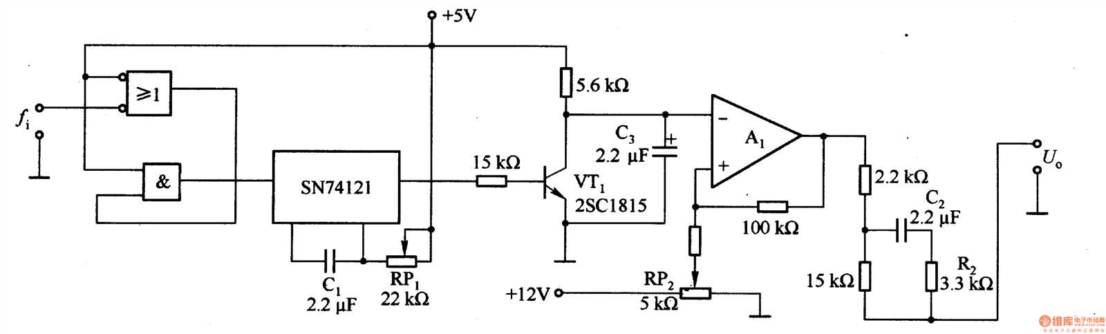
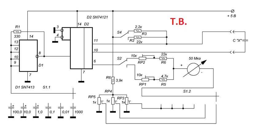
Application Circuits and Examples

In this section, we delve into practical implementations and scenarios where the electronic components under discussion find utility. Through a variety of circuit configurations and real-world examples, we explore the versatility and adaptability of these components, showcasing their potential across diverse applications.
Timer and Pulse Generator Circuits

One fundamental application revolves around the utilization of timing circuits and pulse generators, demonstrating how these components contribute to precise timing control in various electronic systems. Through illustrative examples, we illustrate their role in generating accurate pulses and timing signals, essential for tasks ranging from signal processing to control systems.
Waveform Shaping and Signal Conditioning

Another vital aspect explored in this section is the role of the discussed components in waveform shaping and signal conditioning. By examining practical circuits and case studies, we elucidate how these components facilitate the manipulation and conditioning of signals, ensuring compatibility and efficiency in diverse electronic systems. From filtering to amplitude modulation, these examples showcase the adaptability of the components in enhancing signal quality and reliability.
Troubleshooting and Common FAQs

In this section, we address common issues and questions that users frequently encounter when working with the 74121n component. Whether you’re troubleshooting unexpected behavior or seeking clarification on certain functionalities, this resource aims to provide insights and solutions to enhance your experience with this particular device.
1. Erratic Output Signals:
If you notice unpredictable output signals from your circuit, several factors could be at play. Ensure proper connections and check for any loose connections or faulty wiring. Additionally, assess the input signals and their timing to determine if they align with the specifications provided.
2. Compatibility Concerns:
While the 74121n component offers versatile functionality, compatibility issues may arise when integrating it into existing systems or circuits. Verify compatibility with other components in your setup, considering factors such as voltage levels, signal types, and operating conditions.
3. Power Supply Problems:
Inadequate or unstable power supply can adversely affect the performance of the 74121n. Ensure that the power supply meets the specified requirements and remains stable during operation. Check for voltage fluctuations or insufficient current capacity, which may lead to unreliable operation or device malfunction.
4. Signal Integrity Issues:
Signal integrity is crucial for proper operation, especially in high-frequency applications. Take measures to minimize signal distortion, noise, and interference by employing appropriate shielding, grounding techniques, and signal conditioning methods. Verify signal integrity using oscilloscopes or signal analyzers if necessary.
5. Frequently Asked Questions (FAQs):
Q: What are the recommended operating conditions for the 74121n?
A: The recommended operating voltage typically ranges from [insert voltage range], with [insert current specifications].
Q: How can I determine the pinout configuration of the 74121n?
A: Refer to the datasheet or documentation provided by the manufacturer for detailed pinout information, including pin functions and assignments.
Q: What precautions should I take when handling the 74121n?
A: Handle the component with care to avoid electrostatic discharge (ESD) damage. Use proper ESD protection measures, such as antistatic wrist straps or mats, when handling the device.
By addressing these troubleshooting tips and frequently asked questions, you can overcome common challenges and optimize the performance of your circuits incorporating the 74121n component.