
In the realm of modern technology lies a labyrinth of intricate components, each holding the key to unlocking the potential of our digital age. As we delve into the realms of microelectronics, we encounter a plethora of enigmatic devices, each with its own story to tell and secrets to reveal. Amidst this intricate landscape, one such marvel beckons our attention–a document shrouded in technical jargon and cryptic diagrams, yet holding the promise of unveiling profound insights into the world of advanced circuitry and semiconductor innovations.
Embark with us on a journey of discovery as we navigate through the depths of a document whose contents transcend mere words and numbers. Within its pages lie the blueprints of innovation, the roadmap to technological advancement, and the gateway to understanding the inner workings of the cutting-edge microelectronic marvels that define our era. Through meticulous examination and keen analysis, we seek to decode the language of innovation, unraveling the mysteries that lie beneath the surface of a seemingly mundane datasheet.
Join us as we peer into the heart of innovation, where every line of text, every diagram, and every specification holds the potential to revolutionize the way we perceive and interact with the digital world. In our quest for knowledge, we embark on a voyage that transcends the boundaries of conventional understanding, driven by an insatiable curiosity to uncover the secrets that lie at the intersection of science, engineering, and creativity. Prepare to be captivated, challenged, and inspired as we embark on this expedition into the realm of the 51125a datasheet.
The Basics of Document for Component 51125a

In the realm of electronic components, a vital tool emerges to guide engineers and enthusiasts through the intricacies of a specific electronic unit, ensuring comprehension and efficient utilization. This document serves as a roadmap, unraveling the core functionalities, specifications, and applications of the component under scrutiny.
Understanding Component Specifications

Within this document lie the essential specifications that delineate the operational parameters and performance benchmarks of the component. These specifications encompass a spectrum of characteristics, encompassing electrical, mechanical, and environmental aspects, providing a holistic view of its capabilities.
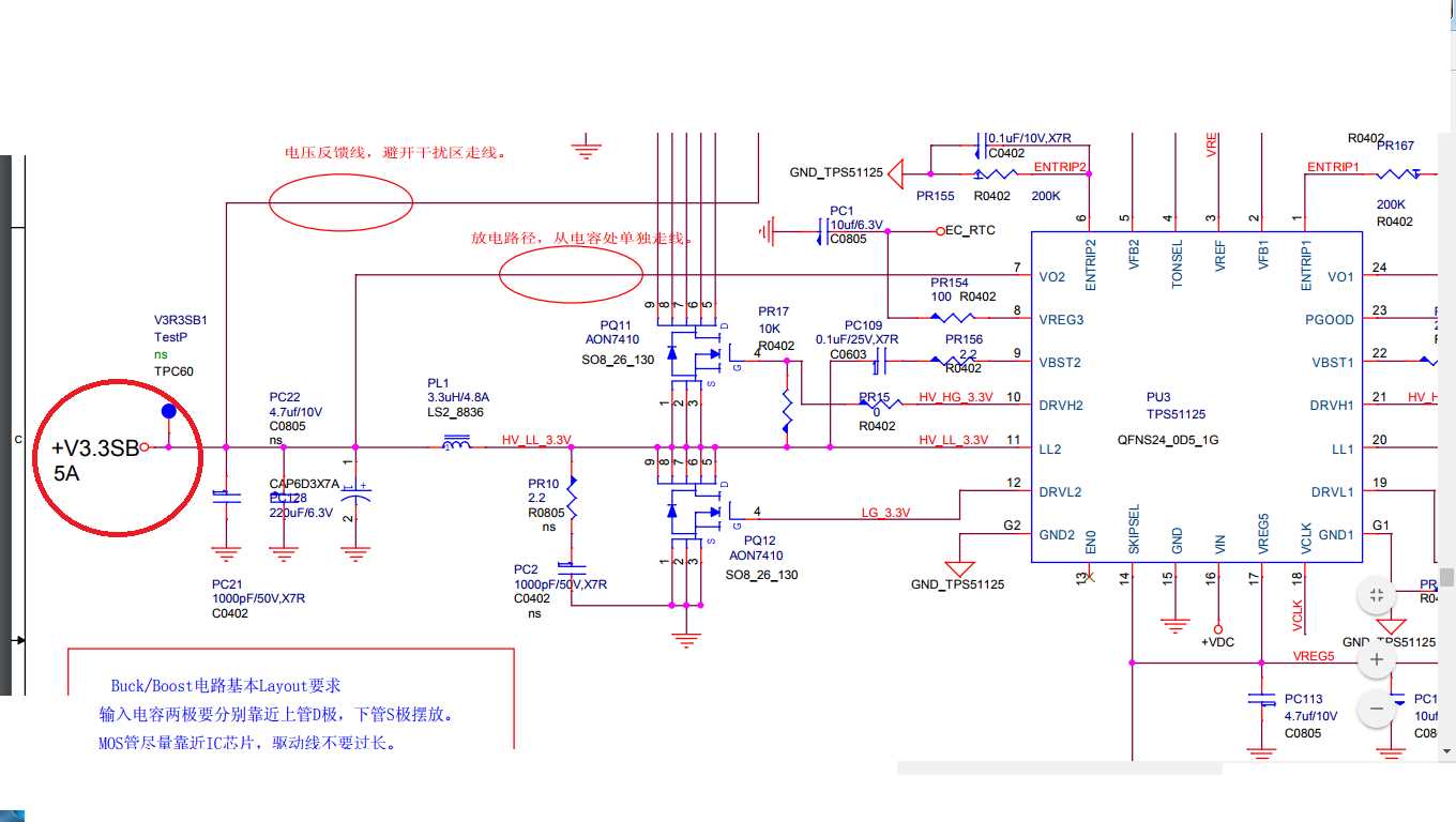
Exploring Functional Diagrams and Application Notes

Beyond mere numerical data, this document often includes detailed functional diagrams and application notes, elucidating the component’s inner workings and providing insights into its integration within diverse circuit configurations. These visual aids and explanatory notes serve as invaluable resources, empowering engineers to harness the full potential of the component in their designs.
Understanding Key Specifications

Delving into the intricacies of vital characteristics serves as a compass for navigating through the intricacies of electronic components. By unraveling these fundamental aspects, one gains a profound comprehension of their functionality and applicability.
Parameters Overview

Before delving into the specifics, it’s crucial to grasp the overarching parameters that delineate the performance and behavior of the component in question. These parameters encompass a spectrum of attributes ranging from operational voltages to frequency response.
Performance Metrics Deciphered

Examining the performance metrics sheds light on the component’s capabilities and limitations, elucidating its efficacy under diverse operating conditions. From signal-to-noise ratios to bandwidth capacities, each metric unveils a facet of the component’s operational prowess, aiding in informed decision-making during integration and design.
Application Examples and Circuit Designs

In this section, we delve into practical implementations and circuit configurations tailored to leverage the capabilities of the cutting-edge component referenced earlier. From exploring diverse applications across industries to dissecting circuit designs optimized for performance and efficiency, this segment serves as a comprehensive guide for engineers and enthusiasts alike.
Firstly, we elucidate real-world scenarios where the functionalities of the aforementioned component shine. From automotive systems requiring precise sensor interfacing to telecommunications networks demanding high-speed data processing, a spectrum of application examples will be explored. Each instance showcases the adaptability and versatility of this technology in various domains, illustrating its potential impact on modern systems.
Subsequently, we delve into the intricate realm of circuit design, elucidating configurations that harness the full potential of the component’s features. Through detailed analyses and schematic breakdowns, we unveil optimized circuit layouts tailored for specific applications. Whether it’s minimizing power consumption in portable devices or maximizing signal integrity in high-frequency applications, our circuit designs offer practical solutions backed by thorough engineering principles.
| Application Example | Circuit Design | Key Features |
|---|---|---|
| Automotive Sensor Interface | Low-Noise Amplification Circuit | High sensitivity, EMI suppression |
| Telecommunications Data Processing | Parallel Processing Architecture | High throughput, low latency |
| Portable Consumer Electronics | Power Management System | Efficient energy utilization, voltage regulation |
By intertwining theoretical insights with practical implementations, this section bridges the gap between conceptual understanding and real-world application, empowering readers to leverage the capabilities of the component effectively in their own projects.
Best Practices for Integration and Testing

In the realm of merging components and validating functionalities, navigating the intricacies of integration and testing proves paramount for ensuring seamless operations and robust performance. This section delves into the optimal methodologies and strategies for effectively amalgamating diverse elements and rigorously assessing their interoperability and functionality.
Establishing Clear Integration Points

One fundamental aspect of successful integration lies in delineating clear points of connection between disparate modules or systems. This involves comprehensively mapping out the interfaces and interactions among components, fostering a cohesive framework conducive to streamlined integration processes.
Implementing Comprehensive Testing Protocols

Testing serves as the linchpin in the validation process, facilitating the identification of potential vulnerabilities, inconsistencies, or malfunctions within integrated systems. Embracing a multifaceted approach to testing, encompassing unit testing, integration testing, and system testing, equips development teams with the requisite insights to fortify the reliability and efficacy of integrated solutions.
| Integration and Testing Best Practices |
|---|
| Thorough documentation of integration points |
| Adoption of automated testing frameworks |
| Continuous integration and deployment pipelines |
| Collaborative cross-functional testing approaches |