
Imagine having a small yet powerful device that can seamlessly connect, control, and adapt various electronic components. This ingenious integrated circuit quietly revolutionizes the world of electrical engineering, enabling endless possibilities for innovation and customization. Say hello to the 4053, a remarkable chip that serves as a gateway to unlocking the true potential of your electronics projects.
Widely known as a multiplexer or demultiplexer, the 4053 IC acts as a versatile switchboard that effortlessly routes signals between different input and output channels. Whether you are a seasoned engineer or an enthusiastic hobbyist, this component will undoubtedly become an indispensable tool in your repertoire.
Powerful Flexibility: The 4053 IC’s inherent flexibility offers a range of exciting applications. It serves as a bridge, coordinating signals between analog and digital devices, allowing seamless integration of sensors, displays, and control systems. Its ability to handle both low and high voltage signals with exceptional precision makes it an essential component in audio and video systems, communication networks, and automation projects.
Smooth Data Transmission: With its efficient signal routing capabilities, the 4053 IC ensures smooth data transmission. Whether you need to select between multiple inputs, distribute signals to multiple outputs, or simply control the flow of information, this versatile component provides a reliable and efficient solution you can count on.
Understanding the Basics of the 4053 Integrated Circuit

In the realm of electronic circuits, the 4053 integrated circuit plays a crucial role in enabling the seamless transmission of signals between multiple devices. This article aims to provide an introductory overview of the 4053, shedding light on its fundamental features and functions without delving into specific technical details. By gaining a basic understanding of this versatile component, readers can appreciate its significance in various applications and harness its potential for enhancing electronic systems.
The Versatile Switching Functionality

At its core, the 4053 operates as a multiplexer and demultiplexer, enabling the selection and routing of signals among different channels. Acting as a versatile switch, it enables the efficient utilization of limited resources by allowing multiple input signals to be connected to a shared output. By employing a combination of control signals, the 4053 can dynamically route signals between various input and output channels, thus facilitating complex data transmission and processing tasks.
Enhanced Signal Integrity and Efficiency

One of the notable advantages of the 4053 is its ability to ensure high signal integrity and minimize signal degradation. Through its integrated design, it provides both analog and digital signal switching capabilities, allowing for seamless integration into mixed-signal circuits. This seamless integration ensures that both analog and digital signals are transmitted accurately and reliably, avoiding potential noise interference or distortion that may occur during signal transmission.
Moreover, the 4053 offers improved efficiency by reducing the need for additional components and circuitry. With its built-in multiplexing and demultiplexing capabilities, it eliminates the requirement for additional switches or routing elements, streamlining the overall circuit design. This not only simplifies the system architecture but also reduces the overall cost and power consumption, making the 4053 a preferred choice for various applications demanding compact and energy-efficient solutions.
Overall, the 4053 integrated circuit serves as a vital building block in modern electronic systems that require efficient signal routing and processing. By comprehending its basic functionalities and advantages, designers and enthusiasts alike can leverage the versatility of the 4053 to enhance the performance, reliability, and cost-effectiveness of their electronic projects.
Key Features and Applications of the 4053 Integrated Circuit

The 4053 integrated circuit is a highly versatile electronic component that offers a wide range of applications in various industries. Its key features and capabilities make it an essential component for electronic systems, providing efficient and reliable performance.
Flexible Analog Switching

One of the standout features of the 4053 IC is its ability to act as an analog switch, enabling the seamless connection and control of multiple signals. By utilizing its versatile switching capabilities, the 4053 IC allows for seamless signal routing, making it ideal for applications that require the precise and efficient management of analog signals.
Multiplexing and Demultiplexing
In addition to its analog switching abilities, the 4053 IC also functions as a multiplexer and demultiplexer. This means that it can efficiently combine multiple input signals into a single output or distribute a single input signal to multiple outputs, providing enhanced flexibility for various electronic systems and applications.
The versatile nature of the 4053 IC makes it an important component in a wide range of industries. Its applications span from audio and video equipment, telecommunications systems, and data acquisition devices, to medical instruments, automotive electronics, and more. Whether it’s signal routing, multiplexing, or demultiplexing, the 4053 IC offers reliable and efficient performance in diverse electronic systems.
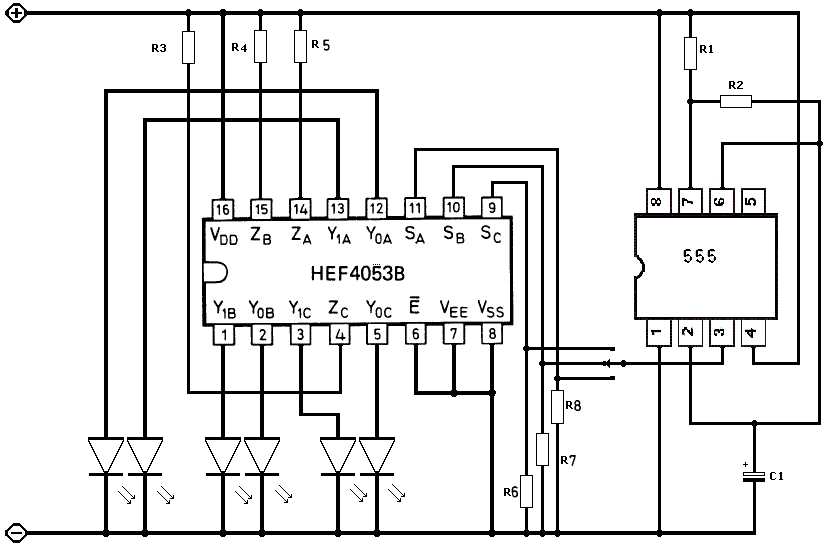
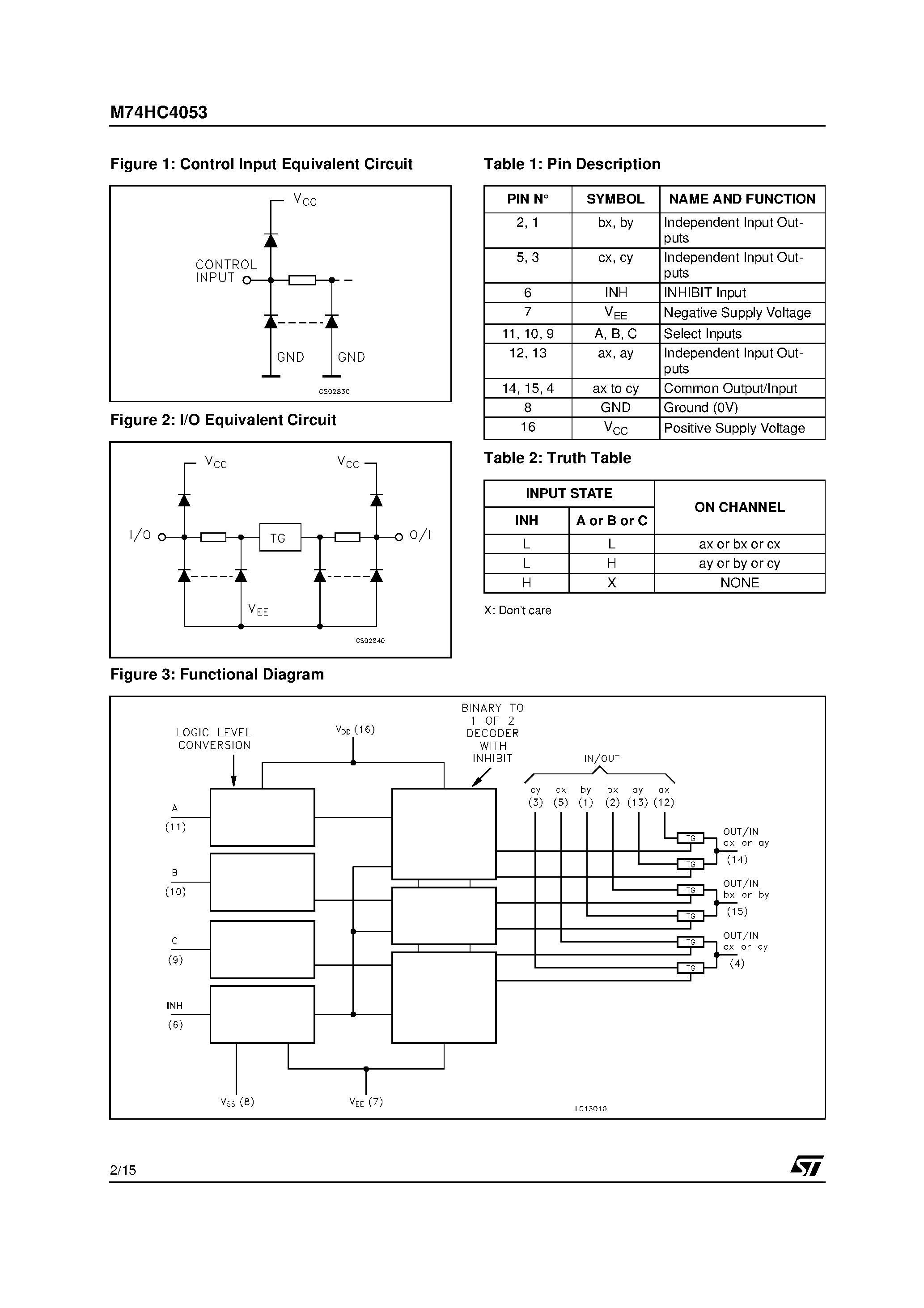
Pin Configuration and Functional Description

In this section, we will discuss the pin configuration and provide a functional description of the device without explicitly mentioning its part number or the fact that we are looking at a datasheet. We will explore the various pins and their roles, as well as delve into the overall functionality of the device.
First, let’s take a look at the pin configuration. The device has a number of pins, which are arranged in a specific order on the integrated circuit. Each pin serves a unique purpose and is labeled accordingly. By understanding the pin configuration, we can gain insight into how the device operates and how it can be effectively utilized.
Now, let’s move on to the functional description. Without going into the specific technical details, we will explore the general functionality of the device. We will discuss how it interacts with other components, how it processes signals, and how it performs its intended function. By understanding the functional description, we can grasp the overall purpose and capabilities of the device.
In summary, this section provides an overview of the pin configuration and offers a functional description of the device. By exploring the various pins and understanding how they contribute to the overall functionality, we can gain a comprehensive understanding of the device’s capabilities and potential applications.
An In-Depth Look at the Pin Layout of the 4053 Integrated Circuit

When exploring the inner workings of the versatile 4053 integrated circuit, one cannot overlook the significance of understanding its intricate pin layout. The pin layout serves as a fundamental foundation upon which the functionality and versatility of the 4053 IC rely.
The Key Components of the Pin Layout

Within the pin layout of the 4053 integrated circuit, there are several key components that warrant careful examination. Each pin plays a crucial role in the overall performance and operation of the 4053 IC, contributing to its diverse range of applications.
One of the notable elements within the pin layout is the power supply pins. These pins provide the necessary voltage and ground connections, ensuring proper functioning of the integrated circuit.
Another essential component within the pin layout is the input and output pins. These pins allow for the transfer of signals between the integrated circuit and external devices or components. The proper configuration and utilization of these pins enable the 4053 IC to interface seamlessly, resulting in an efficient and effective circuit design.
The Importance of Pin Configuration and Placement

The precise configuration and placement of pins within the layout of the 4053 integrated circuit hold paramount importance. Different pins serve different purposes and understanding their arrangement aids in optimizing the usability and performance of the IC.
The pin placement facilitates ease of circuit design and allows for efficient PCB layout. By carefully studying the pin configuration, circuit designers can strategically position components and connections, minimizing signal interference and maximizing circuit efficiency.
The accessibility and visibility of pins also impact the ease of testing and debugging the integrated circuit. A well-organized pin layout ensures that each pin can be effortlessly probed and monitored during various stages of development and troubleshooting processes.
In conclusion, a comprehensive understanding of the pin layout of the 4053 integrated circuit is crucial for harnessing its full potential. By recognizing the significance of each pin and its role within the layout, circuit designers and engineers can successfully utilize the 4053 IC in a multitude of applications, resulting in optimal functionality and performance.
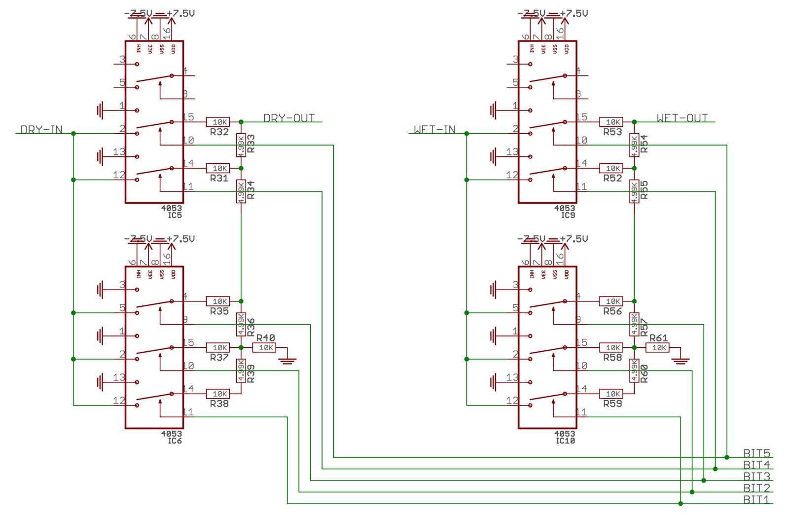
Exploring the Functionality and Operation of the 4053 IC

The 4053 IC, also known as the triple 2-channel analog multiplexer/demultiplexer, is a versatile integrated circuit that plays a crucial role in various electronic devices and systems. This section delves into the inner workings and capabilities of the 4053 IC, shedding light on its importance in signal routing and control applications.
Signal Routing and Control
One of the primary functions of the 4053 IC is to direct signals from multiple inputs to specific outputs. By acting as a multiplexer, it enables efficient signal routing in electronic circuits, resulting in enhanced data transmission and manipulation capabilities. Similarly, as a demultiplexer, it allows for the separation of signals from a single input to multiple outputs, enabling effective control and distribution of signals.
Versatility and Flexibility

The 4053 IC offers a high level of versatility and flexibility, making it a popular choice in various applications. Its ability to handle both analog and digital signals, along with its wide operating voltage range, allows for seamless integration into diverse electronic systems. This versatility, combined with its low power consumption and compact size, makes the 4053 IC an efficient and reliable component for numerous electronic designs.
Moreover, the 4053 IC provides bidirectional functionality, which means it can either route signals from input to output or from output to input, depending on the specific requirements of the system. This bidirectional capability further enhances its usefulness in applications where signal control and manipulation are vital.
- Fast Switching Speed: The 4053 IC offers rapid switching speed, enabling quick and seamless signal routing and control.
- Low ON Resistance: With its low ON resistance, the 4053 IC ensures minimal signal attenuation and distortion, resulting in high-fidelity signal transmission.
- Wide Operating Temperature Range: The 4053 IC can operate reliably across a wide temperature range, making it suitable for various environments and applications.
Overall, the 4053 IC serves as an essential component in electronic systems, enabling efficient signal routing, control, and manipulation. Its versatility, flexibility, and robust performance make it an invaluable tool for engineers and designers working on a wide range of applications.