
When it comes to the ever-evolving world of electronic components, there are numerous aspects to consider. In particular, the 2sc3356 component stands out as an intriguing piece of technology that has garnered attention for its remarkable performance and versatility.
This article delves into the intricacies of the 2sc3356, exploring its unique attributes and the wide range of applications it offers. With its impressive capabilities and innovative design, this component has become a go-to choice for engineers and enthusiasts alike.
One of the key features that sets the 2sc3356 apart is its exceptional performance. With its cutting-edge architecture and advanced functionalities, this component showcases a level of efficiency that is second to none. Whether it is amplification, modulation, or high-speed switching, the 2sc3356 is a reliable and efficient solution that delivers optimal results.
Understanding the Specifications

When analyzing electronic components, it is crucial to have a comprehensive understanding of their specifications. These specifications provide critical information about the functioning and performance of the component, allowing engineers and technicians to make informed decisions regarding its implementation.
In this section, we will explore the various specifications that need to be considered when dealing with electronic components, focusing on their significance and how they impact the overall functionality of the component. By delving into these specifications, we can gain insights into the capabilities and limitations of the component, enabling us to determine its suitability for specific applications.
One key aspect to consider is the electrical characteristics of the component. These specifications include parameters such as voltage ratings, current ratings, and power dissipation. Understanding these electrical characteristics is crucial for ensuring safe and efficient operation, as improper usage can lead to component failure or damage.
Another important specification to consider is the frequency response. This specification describes the range of frequencies over which the component can accurately operate. It is particularly relevant for components used in the realm of audio or radio frequency applications, where accurate signal transmission is crucial.
The physical dimensions and mechanical characteristics of the component also play a significant role. These specifications include details such as package type, pin configuration, and mounting options. Adequate consideration of these specifications is essential for ensuring compatibility and ease of integration within the intended system or circuit.
Lastly, reliability and environmental specifications should not be overlooked. These specifications provide information about the component’s ability to withstand various environmental conditions, such as temperature, humidity, and vibration. Having a clear understanding of these specifications helps in selecting components that can operate reliably in a given environment, ensuring longevity and optimal performance.
By taking the time to thoroughly understand the specifications of electronic components, engineers and technicians can make informed decisions and design better systems. These specifications provide crucial insights into the capabilities and limitations of the component, facilitating the creation of reliable and efficient electronic devices.
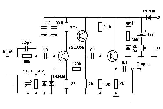
Application Examples and Circuit Design Guidelines

In this section, we will explore various application examples and provide circuit design guidelines that can be applied to enhance the performance and functionality of electronic devices. By understanding the principles behind circuit design and the integration of components, you can optimize the utilization of the 2sc3356 transistor and improve overall circuit performance.
Whether you are designing amplifiers, oscillators, or voltage regulators, the application examples presented here will provide you with a comprehensive overview of how the 2sc3356 transistor can be effectively utilized. By following the circuit design guidelines, you will be able to achieve optimal performance, reliability, and efficiency in your electronic circuit designs.
- Amplifier Applications: Discover how the 2sc3356 transistor can be utilized in various amplifier applications, such as audio amplifiers, RF amplifiers, and power amplifiers. Learn about the different circuit configurations and topologies that can be employed to achieve desired gain, distortion characteristics, and frequency response. Explore the advantages of using the 2sc3356 transistor in amplifier designs and how to maximize its potential.
- Oscillator Applications: Explore the application of the 2sc3356 transistor in oscillator circuits, including radio frequency oscillators, audio oscillators, and timing oscillators. Understand the principles and circuit design considerations for stable and reliable oscillator operation. Learn how to design oscillators with the desired frequency range, stability, and output waveform characteristics using the 2sc3356 transistor.
- Voltage Regulator Applications: Learn about the utilization of the 2sc3356 transistor in voltage regulator circuits, which play a crucial role in maintaining a stable and regulated output voltage. Discover different types of voltage regulators, such as linear regulators, switching regulators, and low-dropout regulators, and understand how the 2sc3356 transistor can be incorporated to enhance performance, efficiency, and protection features.
By exploring these application examples and circuit design guidelines, you will gain valuable insights into the versatile application potential of the 2sc3356 transistor. With a deeper understanding of its capabilities and integration into electronic circuits, you will be able to design and optimize circuits for various electronic devices with greater efficiency and reliability.