
In the realm of electronic components, there exists a cornerstone document that serves as a guiding light for engineers, enthusiasts, and innovators alike. This essential piece of literature unveils the intricate specifications, performance metrics, and operational intricacies of a pivotal component, empowering individuals to unleash creativity and push the boundaries of technological advancement.
Within these pages lie the blueprints of innovation, meticulously crafted to elucidate the capabilities and nuances of a fundamental building block in electronic design. Through careful analysis and scrutiny, one can discern the nuanced intricacies that govern the behavior and performance of this foundational element, paving the way for groundbreaking discoveries and revolutionary applications.
Embodying a repository of knowledge and insight, this compendium serves as a compass in the vast expanse of electronic exploration, offering clarity amidst the complexities of design and implementation. With each specification and parameter meticulously outlined, it provides a roadmap for navigating the challenges inherent in the pursuit of technological progress.
Understanding the 100d Datasheet

In delving into the intricacies of comprehending the 100d datasheet, one embarks on a journey to decode the essence and functionality encapsulated within its structured contents. This section endeavors to illuminate the underlying principles and pivotal insights essential for navigating this technical document effectively.
Deciphering Technical Specifications

At the heart of the document lie the technical specifications, serving as the cornerstone for understanding the capabilities and performance metrics of the 100d. These specifications furnish a comprehensive overview, delineating the operational parameters and nuanced intricacies of the device’s functionality.
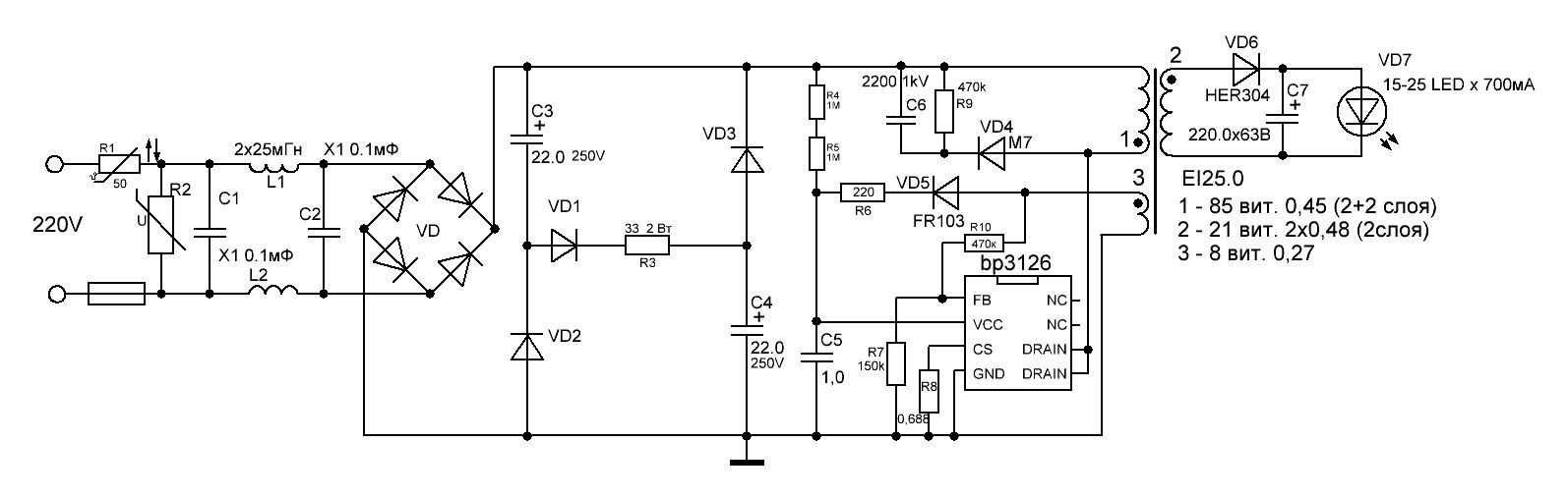
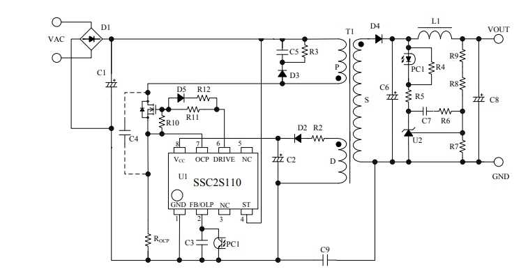
Navigating Functional Diagrams and Schematics

Beyond textual descriptions, the datasheet often incorporates visual aids in the form of functional diagrams and schematics. These graphical representations offer a holistic perspective, elucidating the interplay of components and subsystems within the 100d framework. Navigating these visual cues is instrumental in gaining a nuanced understanding of the device’s architecture and operational flow.
Navigating Technical Specifications

Understanding the intricacies of technical specifications is pivotal for grasping the essence of a product’s capabilities and functionalities. Delving into the labyrinth of technical details can often feel daunting, akin to deciphering a complex puzzle where every piece holds significance. Mastery of this realm empowers individuals to make informed decisions, enabling them to discern between products based on their intrinsic attributes rather than superficial traits.
Deciphering the Jargon

Technical specifications, often laden with industry-specific terminology and abbreviations, serve as the blueprint delineating a product’s performance and features. Amidst the sea of acronyms and numerical values, it becomes imperative to unravel the underlying meanings. This section elucidates the nuances of technical language, equipping readers with the tools necessary to comprehend specifications with clarity.
Key Components of Technical Specifications

Within the realm of technical specifications, certain elements serve as pillars upon which the entirety of product information rests. From dimensions and weight to power requirements and operational parameters, each component contributes to painting a comprehensive picture of the product’s capabilities. Understanding these fundamental aspects is akin to navigating a map, guiding users through the intricacies of product evaluation and selection.
- Dimensions and Weight: Providing insight into the physical attributes of the product.
- Power Requirements: Detailing the energy sources necessary for optimal functionality.
- Operational Parameters: Defining the conditions under which the product operates efficiently.
By dissecting technical specifications into manageable components and elucidating their significance, this article endeavors to empower readers in making informed decisions amidst the vast array of available products.
Practical Applications and Use Cases

In this section, we delve into the practical utilization and real-world scenarios where the features and capabilities of the innovative technology, denoted as “100d,” outlined in the provided document, demonstrate their efficacy and relevance. We explore how this technology integrates seamlessly into various industries and domains, enhancing processes, optimizing performance, and fostering innovation.
Enhancing Efficiency: One notable application lies in optimizing operational efficiency across diverse sectors. By leveraging the functionalities elucidated in the datasheet, organizations can streamline workflows, automate tasks, and mitigate redundancies, thereby maximizing productivity and resource utilization.
Fostering Innovation: Another compelling use case revolves around fostering innovation and driving transformative change. Through the implementation of the technology encapsulated within the document, enterprises can catalyze novel ideas, facilitate experimentation, and spearhead disruptive initiatives, propelling them ahead in competitive markets.
Empowering Decision-Making: Furthermore, the capabilities elucidated in the datasheet empower stakeholders to make informed decisions grounded in data-driven insights. By harnessing advanced analytics, predictive modeling, and real-time monitoring, decision-makers gain a comprehensive understanding of complex situations, enabling them to chart strategic courses of action with confidence.
Ensuring Reliability and Safety: Beyond efficiency and innovation, the technology detailed in the document plays a pivotal role in ensuring reliability and safety across critical operations. Through robust risk assessment mechanisms, proactive maintenance protocols, and predictive failure analysis, organizations can preemptively address potential hazards, safeguarding both assets and personnel.
Driving Sustainable Practices: Lastly, the application of the technology extends to promoting sustainability and environmental stewardship. By optimizing resource utilization, minimizing waste, and facilitating eco-friendly practices, businesses can uphold their commitment to corporate social responsibility while simultaneously driving cost savings and long-term viability.
Tips for Effective Integration

When endeavoring to seamlessly merge components into a cohesive system, it’s imperative to heed certain guidelines to ensure optimal performance and functionality. Effective integration hinges upon a comprehensive understanding of the interplay between various elements, necessitating meticulous planning and execution.
1. Foster Synergy: Encourage synergy among disparate components by fostering clear communication channels and promoting collaboration among teams involved in the integration process. Establishing a cohesive vision and aligning objectives are paramount to harmonizing diverse elements.
2. Embrace Compatibility: Embrace compatibility by thoroughly assessing the interoperability of components prior to integration. Verify that interfaces align seamlessly and functionalities complement each other to mitigate potential conflicts or performance bottlenecks.
3. Ensure Scalability: Anticipate future growth and scalability requirements by designing integration frameworks that accommodate expansion without compromising system integrity. Implement modular solutions that facilitate seamless integration of additional features or enhancements.
4. Prioritize Flexibility: Prioritize flexibility in integration strategies to accommodate evolving business needs and technological advancements. Adopt adaptable architectures and standardized protocols to facilitate seamless integration with emerging technologies and external systems.
5. Conduct Rigorous Testing: Conduct rigorous testing throughout the integration process to identify and rectify potential issues before deployment. Employ comprehensive test suites to validate interoperability, performance, and reliability across various scenarios and use cases.
6. Leverage Automation: Streamline the integration process by leveraging automation tools and frameworks to expedite repetitive tasks and ensure consistency. Automate deployment, configuration, and testing procedures to minimize manual errors and enhance efficiency.
7. Establish Monitoring Mechanisms: Implement robust monitoring mechanisms to track system performance, detect anomalies, and proactively address potential issues post-integration. Employ monitoring tools and analytics to gain insights into system behavior and optimize performance continuously.
8. Cultivate Expertise: Cultivate expertise within your team by investing in training and development programs that enhance proficiency in integration technologies and methodologies. Foster a culture of continuous learning and innovation to adapt to evolving integration challenges.
By adhering to these guiding principles, you can navigate the complexities of integration with confidence, ensuring the seamless convergence of components into a cohesive and resilient system.